As part of my advanced seminar during my senior year of college, I practiced my narrative and quest design skills by putting together multiple quest design documents over the course of the semester. Each of the quests below is designed for different types of games, ranging from talk story to AAA action rpg.
Wick – Chapter 1

- Original IP – mystery adventure game
- Single player campaign
- ~1 hour of gameplay
- Golden path intro quest
Summary
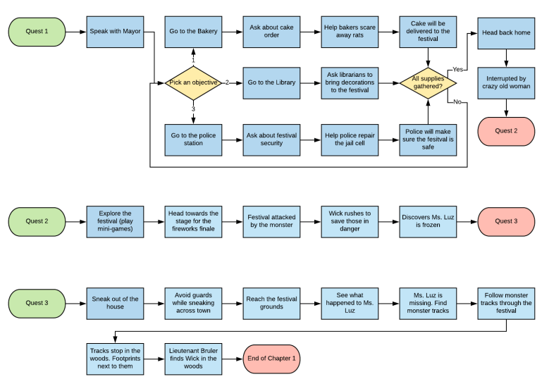
This is the first quest the player will engage in, and therefore, their introduction to the game and the world. The quest begins in Wick’s home, where we find him talking with his father, the Mayor of Vaciville. Your dad tells you that the Harvest Festival will be happening this evening, and he’d like your help preparing for the event. Wick is reluctant about having to gather supplies but is excited about the festival. It’s his favorite day of the year.
The player will first be required to collect items from members of the community to get everything ready for the Harvest Festival. While collecting these supplies, Wick is interrupted by an old woman who lives on the outskirts of town, babbling about an ancient evil prophecy. The townspeople dismiss her strange rumors and Wick heads to the center of town for the beginning of the festival. During the festivities, a monstrous beast attacks. Wick takes it upon himself to save innocent townsfolk who appear to be in danger, but he can’t save the town’s librarian whose Eternal Flame has been doused. She is frozen solid.
The quest ends as Wick sneaks around the town at night to discover more about the monster and what happened to the librarian.
Setting
- Small countryside village made of wax and kindling
- In this world, all of the people are living candles, with wicks sticking out of their heads, lit with an eternal flame
- People are all different types of candles
- Tall candles, candelabras, lanterns, chandeliers, jack-o-lanterns, etc
- Architecture and culture heavily inspired by 18th century France
- Beauty and the Beast as a reference
- This village is normally peaceful but has recently become victim to the attacks of a monster
- The village is filled with beautiful warm colors and the sky is constantly painted with the colors of a sunset
Quest Flow

For a complete breakdown of this quest campaign, download the full QDD here: ccarucci_WickQuestChain
_____
Talk Story Campaign – Na Kumu

- Talk Story game
- 3-4 players
- ~2 hours of play time
- Main quest
Summary
Na Kumu is a deserted exotic island where our story takes place. This story will have a tropical cyberpunk setting by combining the natural environment of the island with advanced technology. The whole island is surrounded by calm crystal blue waters that make Na Kumu feel like an isolated paradise. A rocky beach covers the south end of the island, which is where our players will start their journey. The beach leads to a thick jungle that covers most of the island. In the very center of Na Kumu, lies a great active volcano, looming over everything else, producing a cloud of thick smoke that shrouds the entire island in darkness.
Problem
- Our characters find themselves stranded on an unknown island with no recollection of how they ended up here
- The once lush and vibrant island of Na Kumu is quickly dying as if it has been infected with a disease
- Jungle life has begun to decay, spreading outwards from the island’s volcano
- The once friendly and welcoming wildlife has now become hostile and dirty
- The tribal people who used to worship this island have gone missing
- An evil scientist by the name, Dr. Raven, is using his army of robots to mine a rare mystical mineral from the island that keeps balance on Na Kumu and is the source of life energy for every living thing on the entire planet
- Ola Stones (fragile, glass-like stone, bright green in color with a shimmering natural glow)\
Goal
- Discover who you are, where you are, and why you are on this island
- Stop Dr. Raven from mining the Ola Stones and restore life and balance to Na Kumu, before the decay consumes the planet and spreads across the galaxy
- (Optional) Save the native tribal people who have been kidnapped and enslaved by Dr. Raven
For a complete breakdown of this quest campaign, download the full QDD here: ccarucci_NaKumu-talkstory
_____
Return of the Scorpion

- Assassin’s Creed Origins
- Single player campaign
- ~1-2 hours of gameplay
- Sidequest
Summary
This quest can be unlocked after all of the golden path content. The player starts this quest in Alexandria. While exploring the city, the player will come across an old man, crying in the street in front of his house. The old man informs the player that his granddaughter was taken by a gang of cultists. Bayek offers to help the old man find his granddaughter.
From here, the player will head towards the direction the cultists took the granddaughter in. The quest marker is outside of the city. As soon as the player exits the city boundaries, a group of cultists on horseback will ambush them. During this fight, Bayek will notice that the cultists have a red scorpion painted on their chest, the symbol of Serket. It is now clear to both Bayek and the player that the Cult of Serket has returned.
In Bayek’s search for the missing girl, he will discover that this rescue mission was nothing more than a trap and that the Cult of Serket has been hiding in the shadows while Flavius conquered the land, waiting for the right moment to strike back. Their first point of action is to sacrifice the man who stopped them from achieving their destiny in the first place, Bayek himself. They believe that by killing the medjay, Serket will grant the highest members of the cult with her magic, allowing them to take over Egypt while it is still in a vulnerable state.
The quest will conclude with the discovery of the granddaughter’s deceit and an epic illusionary fight between Bayek and Serket herself.
Quest Path

- This quest starts in Alexandria, in the home of Husani, an old Egyptian man.
- Speak to Husani
- Investigate his home
- The quest than quickly brings the player outside of the city, heading south-west toward the marshland near Lake Mareotis
- Fight off ambushing cultists
- Next, players will head toward the lakeshore, where they will find the abandoned cart
- Investigate the cart
- Players then wake up in the new Cultist Hideout, which is hidden in a hillside near the water.
- Escape from the cage
- Sneak through the tunnels
- Take out Kamilah/Serket
Rewards
By completing this quest, players are rewarded with a powerful, legendary sword. This is the sword that Kamilah was carrying. It deals very high damage, has average speed and reach, and it has a 40% of poisoning on hit. You also complete this quest with full health because Husani healed you.
For a complete breakdown of this quest campaign, download the full QDD here: ccarucci_ACOquestchain